浅析 io_uring provided buffers 的两种模式
Table of Contents
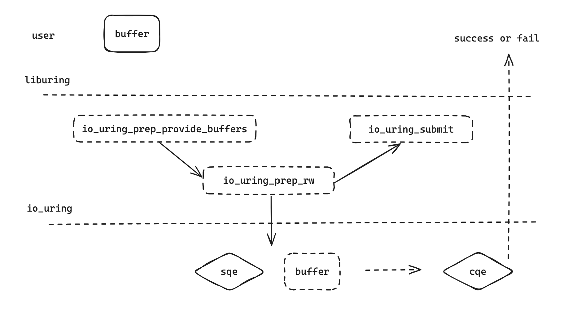
一、echo server(provided buffer)
这里实现了一个通过 provided buffer 特性的 echo server,其中采用了 liburing 封装了 io_uring 中针对 provided buffer 特性的接口,本文从这个实例出发,介绍 provided buffer 特性。
首先,设置 buffer 的主要的函数调用逻辑为:

通过将用户空间中的 buffer 相关信息写入 sqe,并通过 sqe 请求向内核中的 io_uring 设置 provided buffer,其中 sqe 的参数设置参考 io_uring_prep_provided_buffers,主要是传入 buffer 的大小和内存地址,代码如下:
// 设置 group_id,同时 buffer id 设置为 0
io_uring_prep_provide_buffers(sqe, bufs, MAX_MESSAGE_LEN, BUFFERS_COUNT, group_id, 0);
// 设置 sqe 参数
IOURINGINLINE void io_uring_prep_provide_buffers(struct io_uring_sqe *sqe,
void *addr, int len, int nr,
int bgid, int bid)
{
io_uring_prep_rw(IORING_OP_PROVIDE_BUFFERS, sqe, nr, addr, (__u32) len,
(__u64) bid);
sqe->buf_group = (__u16) bgid;
}
IOURINGINLINE void io_uring_prep_rw(int op, struct io_uring_sqe *sqe, int fd,
const void *addr, unsigned len,
__u64 offset)
{
sqe->opcode = (__u8) op;
sqe->fd = fd;
sqe->off = offset;
sqe->addr = (unsigned long) addr;
sqe->len = len;
}
在这个 sqe 请求完成后,对应的 buffer 已经注册到 io_uring 当中。之后的 socket recv 请求不再需要设置用户缓冲区了,而是通过如下方式,io_uring 会返回对应的 provided buffer,例如,这里为一个 socket 添加的 recv 请求代码为:
// 设置 flags 为 IOSQE_BUFFER_SELECT,传入 group_id,以及单个 buffer 的长度
add_socket_read(&ring, sock_conn_fd, group_id, MAX_MESSAGE_LEN, IOSQE_BUFFER_SELECT);
// 这里的 io_uring_prep_recv 为具体的 recv io_uring 请求
void add_socket_read(struct io_uring *ring, int fd, unsigned gid, size_t message_size, unsigned flags) {
struct io_uring_sqe *sqe = io_uring_get_sqe(ring);
io_uring_prep_recv(sqe, fd, NULL, message_size, 0);
io_uring_sqe_set_flags(sqe, flags);
sqe->buf_group = gid;
conn_info conn_i = {
.fd = fd,
.type = READ,
};
memcpy(&sqe->user_data, &conn_i, sizeof(conn_i));
}
// 可以看到传入的 buffer 为空,io_uring 会从 buf_group 中找到可用的 buffer
IOURINGINLINE void io_uring_prep_recv(struct io_uring_sqe *sqe, int sockfd,
void *buf, size_t len, int flags)
{
io_uring_prep_rw(IORING_OP_RECV, sqe, sockfd, buf, (__u32) len, 0);
sqe->msg_flags = (__u32) flags;
}
这样的 recv 请求,最终根据 cqe 再拿到 buffer id,读取接收的数据:
...
else if (type == READ) {
int bytes_read = cqe->res;
int bid = cqe->flags >> 16;
if (cqe->res <= 0) {
// read failed, re-add the buffer
add_provide_buf(&ring, bid, group_id);
// connection closed or error
close(conn_i.fd);
} else {
// bytes have been read into bufs, now add write to socket sqe
add_socket_write(&ring, conn_i.fd, bid, bytes_read, 0);
}
在 recv 失败,或者 buffer 使用完毕以后,通过同样的方式,以 sqe 请求的方式重新在 io_uring 中提供缓冲区,也就是这里的 add_provide_buf 函数。

二、UDP server
在 liburing 的 GitHub 仓库中也实现了一个采用 provided buffer 的 UDP server,但是这里的使用方式和上面的 echo server 有些不同。这里首先通过 io_uring_register_buf_ring 为 io_uring 注册一个环形缓冲区,注册成功以后需要调用 io_uring_buf_ring_add() 方法,通知内核 buffer ring group 的 buffer 是否可用,添加以后,其所有权就交给内核了,之后内核就会通过 cqe 将对应的 buffer 再交还用户空间读取。在 io_uring_buf_ring_add() 添加了一些 buffer 以后,需要调用 io_uring_buf_ring_advance() 通知内核 buffer ring 的变化。对于 buffer 在 sqe 和 cqe 的使用,和上面的 echo server 一样,在 sqe 的 flags 设置 IOSQE_BUFFER_SELECT,buf 标记为 NULL,选定 buf_group。一旦 io_uring 准备接收数据,就会从对应 的 buf group 中选定一个空闲的 buf_id,填进 cqe 的 flags 中。
在 liburing 中代码如下:
static int setup_buffer_pool(struct ctx *ctx)
{
int ret, i;
void *mapped;
struct io_uring_buf_reg reg = { .ring_addr = 0,
.ring_entries = BUFFERS,
.bgid = 0 };
// 这里的 struct io_uring_buf 表示一个 buffer 的元数据,包含 addr,len,bid 等等
ctx->buf_ring_size = (sizeof(struct io_uring_buf) + buffer_size(ctx)) * BUFFERS;
mapped = mmap(NULL, ctx->buf_ring_size, PROT_READ | PROT_WRITE,
MAP_ANONYMOUS | MAP_PRIVATE, 0, 0);
if (mapped == MAP_FAILED) {
fprintf(stderr, "buf_ring mmap: %s\n", strerror(errno));
return -1;
}
ctx->buf_ring = (struct io_uring_buf_ring *)mapped;
io_uring_buf_ring_init(ctx->buf_ring);
reg = (struct io_uring_buf_reg) {
.ring_addr = (unsigned long)ctx->buf_ring,
.ring_entries = BUFFERS,
.bgid = 0
};
ctx->buffer_base = (unsigned char *)ctx->buf_ring +
sizeof(struct io_uring_buf) * BUFFERS;
// 这里是 liburing 封装的注册 ring buffer 的接口
ret = io_uring_register_buf_ring(&ctx->ring, ®, 0);
if (ret) {
fprintf(stderr, "buf_ring init failed: %s\n"
"NB This requires a kernel version >= 6.0\n",
strerror(-ret));
return ret;
}
for (i = 0; i < BUFFERS; i++) {
// 将 buffer 的所有权移交给内核
io_uring_buf_ring_add(ctx->buf_ring, get_buffer(ctx, i), buffer_size(ctx), i,
io_uring_buf_ring_mask(BUFFERS), i);
}
// 通知内核可见 buffer group 的改动
io_uring_buf_ring_advance(ctx->buf_ring, BUFFERS);
return 0;
}
在这里,整个 ring buffer 的结构如下:

在用户空间使用完一个 buffer 之后,继续通过 add 和 advance 通知内核 ring 的改动,代码中为:
static void recycle_buffer(struct ctx *ctx, int idx)
{
io_uring_buf_ring_add(ctx->buf_ring, get_buffer(ctx, idx), buffer_size(ctx), idx,
io_uring_buf_ring_mask(BUFFERS), 0);
io_uring_buf_ring_advance(ctx->buf_ring, 1);
}
具体的使用流程和 echo server 类似,接下来从 liburing 的视角看这几个函数的作用。
1. io_uring_register_buf_ring
这个函数是简单的对 register 的系统调用的封装,调用链为:
io_uring_register_buf_ring->do_register->__sys_io_uring_register
2. io_uring_buf_ring_add && io_uring_buf_ring_advance
/*
* Assign 'buf' with the addr/len/buffer ID supplied
*/
IOURINGINLINE void io_uring_buf_ring_add(struct io_uring_buf_ring *br,
void *addr, unsigned int len,
unsigned short bid, int mask,
int buf_offset)
{
struct io_uring_buf *buf = &br->bufs[(br->tail + buf_offset) & mask];
buf->addr = (unsigned long) (uintptr_t) addr;
buf->len = len;
buf->bid = bid;
}
/*
* Make 'count' new buffers visible to the kernel. Called after
* io_uring_buf_ring_add() has been called 'count' times to fill in new
* buffers.
*/
IOURINGINLINE void io_uring_buf_ring_advance(struct io_uring_buf_ring *br,
int count)
{
unsigned short new_tail = br->tail + count;
io_uring_smp_store_release(&br->tail, new_tail);
}
在调用这两个函数之后,内核中的 io_uring 就知道当前 ring buffer 的 tail 到了哪里,且整个 ring 已经填满对应的缓冲区。注意环形结构存在在 meta data 中,下面举例说明:

三、tokio io-uring 设计方案
在 tokio io-uring 中只实现了 echo server 形式的 provided buffer,而没有第二种形式的 mapped buffer ring,起 opcode 如下:
opcode! {
/// Register `nbufs` buffers that each have the length `len` with ids starting from `bid` in the
/// group `bgid` that can be used for any request. See
/// [`BUFFER_SELECT`](crate::squeue::Flags::BUFFER_SELECT) for more info.
pub struct ProvideBuffers {
addr: { *mut u8 },
len: { i32 },
nbufs: { u16 },
bgid: { u16 },
bid: { u16 }
;;
}
pub const CODE = sys::IORING_OP_PROVIDE_BUFFERS;
pub fn build(self) -> Entry {
let ProvideBuffers { addr, len, nbufs, bgid, bid } = self;
let mut sqe = sqe_zeroed();
sqe.opcode = Self::CODE;
sqe.fd = nbufs as _;
sqe.__bindgen_anon_2.addr = addr as _;
sqe.len = len as _;
sqe.__bindgen_anon_1.off = bid as _;
sqe.__bindgen_anon_4.buf_group = bgid;
Entry(sqe)
}
}